Instance Verification Kit (IVK)
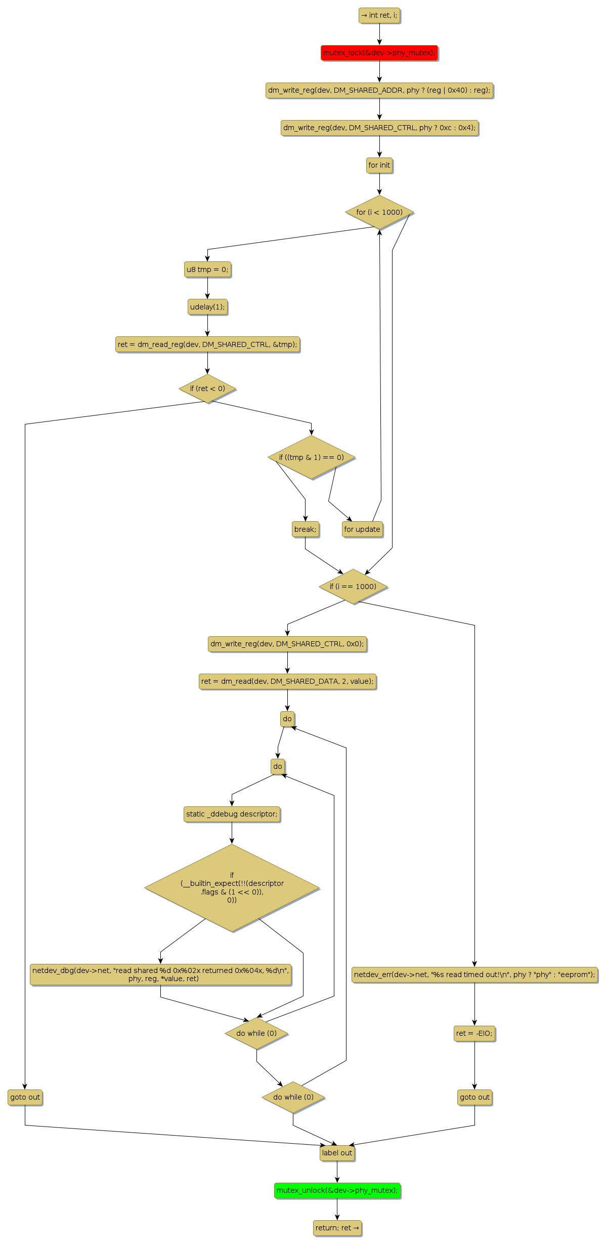
mutex lock @ [2897+28+/linux-3.19-rc1/drivers/net/usb/dm9601.c]
Instance Signature: phy_mutex
|
The Matching Pair Graph:
|
|
Function Name
|
Control Flow Graph (CFG)
|
Events Flow Graph (EFG)
|
Source Correspondence
|
|
dm_read_shared_word
|
|
|
[2808+19+/linux-3.19-rc1/drivers/net/usb/dm9601.c]
|